甘肃:加快建设超大型风光电基地,2030年底新能源装机达160GW!
2月11日,甘肃省人民政府发布关于印发打造全国重要的新能源及新能源装备制造基地行动方案的通知。
主要目标明确:
到2025年底,“五个功能区”建设取得积极进展,全国重要的新能源及新能源装备制造基地初具规模。新能源装机达到8000万千瓦,装机占比达到65%左右、发电量占比达到35%左右;煤电装机达到3400万千瓦以上,新型储能装机超过600万千瓦,光热发电装机超过60万千瓦;新能源及新能源装备制造产值超千亿元,对周边区域辐射带动作用初步显现。
到2030年底,“五个功能区”建设成效显著,全国重要的新能源及新能源装备制造基地基本建成。新能源装机达到1.6亿千瓦,装机占比70%左右、发电量占比超过40%;煤电装机达到5000万千瓦以上,抽水蓄能装机达到1000万千瓦,新型储能装机达到1000万千瓦,光热发电装机超过100万千瓦。新能源及新能源装备制造产业集群成势,形成各具特色、链条完整的发展格局,全省新能源及新能源装备制造产值超过2000亿元,深度融入全球产业链供应链,在“一带一路”沿线国家和地区的市场占比不断提升。
通知提到,加快建设超大型风光电基地。加快推进以沙漠、戈壁、荒漠地区为重点的大型风电光伏基地建设。大力实施河西走廊清洁能源基地和陇东综合能源基地风电光伏发电项目,研究谋划甘肃南部新能源基地,规划建设腾格里、巴丹吉林、库木塔格沙漠新能源基地,推动酒泉千万千瓦级风光电基地向特大型风光电基地迈进。在中东部地区着力打造若干个百万千瓦级风光电基地。
推动资源多元化开发和分布式能源发展。探索实施大容量光热项目、外送通道配套光热项目、“光热+风光电”一体化调度运行等光热发展路径,推动光热资源规模化开发,保持光热发展在全国的引领地位。推广应用光伏治沙等“光伏+”综合利用模式,推动荒漠化防治和风光电基地融合发展。以中东部地区为重点,因地制宜发展分散式风电和分布式光伏,有序推动“千乡万村驭风行动”“千家万户沐光行动”双千行动,推进分布式光伏在建筑节能降碳等领域应用、分散式风电与美丽乡村建设有机结合,使风电、光伏发展更多惠及城乡居民,赋能新型城镇化建设和乡村振兴。
通知还提到,壮大装备制造产业集群。构建风电、光伏、光热装备上下游全产业链,打造氢能、储能装备新的增长点,提升装备制造产业在西北地区的知名度和市场占有率。持续拓展酒泉全国最大陆上风电装备制造基地规模,招引风电装备大兆瓦发电机、变流器等缺失产业,推动风机全产业链本地化自主生产。
构建设备改造升级和循环利用体系。鼓励单机容量大、技术先进的主流风电机型替代原有小容量风电机组,对衰减严重的老旧光伏电站进行升级改造,提高风光电场利用效率和发电水平。推动新能源新型固废综合利用,鼓励企业布局老旧风电光伏设备、废旧电池回收利用产业,实现废弃物循环再利用。支持开展退役风电机组、光伏组件、动力电池回收再利用等关键共性技术研发和应用。
建立健全新能源高占比特征新型电力系统市场机制,构建电能量、容量、辅助服务、绿电绿证等市场体系,尽快融入全国统一电力市场,积极推动新能源有序参与电力市场交易。健全分布式发电市场化交易机制,鼓励分布式光伏、分散式风电主体与周边用户市场化交易。
全文如下:
甘肃省人民政府办公厅关于印发打造全国重要的新能源及新能源装备制造基地行动方案的通知
甘政办发〔2025〕11号
各市、自治州人民政府,甘肃矿区办事处,兰州新区管委会,省政府各部门,中央在甘各单位:
《甘肃省打造全国重要的新能源及新能源装备制造基地行动方案》已经省政府同意,现印发给你们,请认真贯彻落实。
甘肃省人民政府办公厅
2025年2月8日
(此件公开发布)
甘肃省打造全国重要的新能源及
新能源装备制造基地行动方案
为贯彻落实习近平总书记视察甘肃时关于“打造全国重要的新能源及新能源装备制造基地”重要指示精神,打造覆盖西北、辐射“一带一路”沿线国家和地区、具有跨区域支撑能力和示范带动效应的全国重要的新能源及新能源装备制造基地,制定本方案。
一、总体要求
坚持以习近平新时代中国特色社会主义思想为指导,全面贯彻党的二十大和二十届二中、三中全会精神,深入落实“四个革命、一个合作”能源安全新战略和习近平总书记视察甘肃重要讲话重要指示精神,把新能源及新能源装备制造产业发展作为构建现代产业体系、加快发展新质生产力的主攻点,提升新能源安全可靠替代水平,推动新能源先进技术应用和产业升级,打造以国家新能源综合开发利用示范区、新能源消费转型引领区、能源产业融合集聚区、能源领域深化改革先行区、能源多边合作试验区等“五个功能区”为支撑的全国重要的新能源及新能源装备制造基地,助推全省经济社会发展全面绿色转型。
主要目标是:到2025年底,“五个功能区”建设取得积极进展,全国重要的新能源及新能源装备制造基地初具规模。新能源装机达到8000万千瓦,装机占比达到65%左右、发电量占比达到35%左右;煤电装机达到3400万千瓦以上,新型储能装机超过600万千瓦,光热发电装机超过60万千瓦;新能源及新能源装备制造产值超千亿元,对周边区域辐射带动作用初步显现。
到2030年底,“五个功能区”建设成效显著,全国重要的新能源及新能源装备制造基地基本建成。新能源装机达到1.6亿千瓦,装机占比70%左右、发电量占比超过40%;煤电装机达到5000万千瓦以上,抽水蓄能装机达到1000万千瓦,新型储能装机达到1000万千瓦,光热发电装机超过100万千瓦。新能源及新能源装备制造产业集群成势,形成各具特色、链条完整的发展格局,全省新能源及新能源装备制造产值超过2000亿元,深度融入全球产业链供应链,在“一带一路”沿线国家和地区的市场占比不断提升。
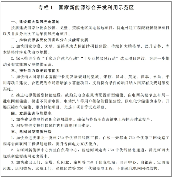
二、奋力建设国家新能源综合开发利用示范区
(一)加快建设超大型风光电基地。加快推进以沙漠、戈壁、荒漠地区为重点的大型风电光伏基地建设。大力实施河西走廊清洁能源基地和陇东综合能源基地风电光伏发电项目,研究谋划甘肃南部新能源基地,规划建设腾格里、巴丹吉林、库木塔格沙漠新能源基地,推动酒泉千万千瓦级风光电基地向特大型风光电基地迈进。在中东部地区着力打造若干个百万千瓦级风光电基地。(责任单位:省能源局、省发展改革委、国网甘肃省电力公司,各市州人民政府、兰州新区管委会。以下任务均需各市州政府、兰州新区管委会落实,不再一一列出)
(二)推动资源多元化开发和分布式能源发展。探索实施大容量光热项目、外送通道配套光热项目、“光热+风光电”一体化调度运行等光热发展路径,推动光热资源规模化开发,保持光热发展在全国的引领地位。推广应用光伏治沙等“光伏+”综合利用模式,推动荒漠化防治和风光电基地融合发展。以中东部地区为重点,因地制宜发展分散式风电和分布式光伏,有序推动“千乡万村驭风行动”“千家万户沐光行动”双千行动,推进分布式光伏在建筑节能降碳等领域应用、分散式风电与美丽乡村建设有机结合,使风电、光伏发展更多惠及城乡居民,赋能新型城镇化建设和乡村振兴。(责任单位:省能源局、省发展改革委、省林草局、省农业农村厅、省住建厅、国网甘肃省电力公司)
(三)着力提升电力系统调节能力。针对新能源合理消纳利用要求,科学分析调节能力需求规模和特征,合理配置、优化组合各类调节资源。在大型风光电基地周边和电力负荷中心,高质量建设一批生态友好、条件成熟的抽水蓄能电站,做好资源储备和小型抽蓄研究论证。结合系统供电保障和安全稳定运行需要,建设一批电化学储能、压缩空气储能、重力储能等多种技术路线的新型储能电站,合理规划建设共享储能项目。在电网关键节点布局一批电网侧储能,探索不间断电源、电动汽车等用户侧储能设施建设模式。拓展新型储能在零碳园区、智能微电网等领域应用场景。(责任单位:省能源局、省发展改革委、省水利厅、省自然资源厅、国网甘肃省电力公司)
(四)有序发展先进节能煤电。在沙漠、戈壁、荒漠等大型风电光伏基地周边和新能源富集地区配套建设支撑调节煤电。坚持“先立后改”,规划布局新增煤电项目,推动煤电由电量主体电源向基础保障性和系统调节性电源并重转型。推进现役煤电机组节能降碳改造、供热改造和灵活性改造“三改联动”,鼓励供热机组通过加装电锅炉、熔盐储热、新型储能等方式“热电解耦”改造。开展天然气调峰电源项目研究论证,适时启动建设。支持自备电厂主动参与调峰,挖掘自备煤电机组调节能力。(责任单位:省能源局、省发展改革委、省工信厅、国网甘肃省电力公司、甘肃电力交易中心)
(五)推动电网网架提质升级。有序推动甘肃电网与新疆、陕西、青海、宁夏等省区间联络线规划建设,不断提升省际电力互济能力。围绕新能源基地接网需求,补强750、330千伏骨干网架结构,优化新增750、330千伏变电站布点。依托已纳规的张掖西、红沙750千伏输变电工程,在现有贯通河西的3回750千伏线路以北新建河西走廊750千伏线路北通道,提高河西地区到中东部负荷中心的电力输送能力,满足河西大规模新能源接网送出需求。全面提升110千伏及以下配电网柔性开放接入能力、灵活控制能力和抗扰动能力。优化电网调度运行机制,建设多层次智能化新型调度运行体系,提升电网对大规模高比例清洁能源的接纳、配置、调控能力。(责任单位:省能源局、省发展改革委、省工信厅、国网甘肃省电力公司)

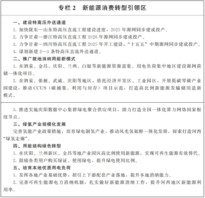
三、加快建设新能源消费转型引领区
(六)建设特高压外送通道。坚持大型基地、支撑煤电、特高压通道协同发展,加快推动陇电入鲁、陇电入浙、陇电入川工程规划建设,推广柔性直流输电先进技术。谋划建设库木塔格沙漠、腾格里沙漠二回、巴丹吉林沙漠二回等外送输电通道。试点开展新型交直流输电技术应用。(责任单位:省能源局、国网甘肃省电力公司)
(七)推广就地消纳用能新模式。在资源富集和用电负荷增长快的地区,重点围绕开发区和大数据中心等区域,大力推广源网荷储一体化、新能源自备电站、智能微电网、增量配电网、绿电聚合等新能源就近就地消纳模式。将绿电优势和园区载体有效融合,发展以消纳绿电为主的现代高载能产业,支持园区创新电力交易模式,采取集中购电、直接交易、多能互补、绿电直供等方式,降低企业用电成本,加快低碳零碳产业园建设,形成绿电支撑园区发展、园区促进绿电消纳的良性发展格局。(责任单位:省能源局、省发展改革委、省工信厅、国网甘肃省电力公司、甘肃电力交易中心)
(八)推动绿氢产业规模化发展。实施绿电交易、新能源直供、离网等多种模式的绿电制氢项目,降低绿电制氢成本和电解水制氢对电网的依赖性,推进氢能与风电、光伏、储能等融合发展,打造河西“绿氢走廊”。加快电解水制氢装备、高压气态储氢容器、离子液压缩机等产品研发试制及推广应用。拓宽氢能应用场景和领域,推广绿氢制氨制醇,试点燃煤机组掺烧绿氨发电,推动氢能在交通、冶金等领域应用,构建风光氢氨醇一体化产业体系。(责任单位:省发展改革委、省能源局、省交通运输厅、省工信厅、国网甘肃省电力公司)
(九)促进用能结构绿色转型。大力实施可再生能源替代行动,构建以电能消费为主导的清洁能源消费体系。稳步有序推进工业、交通运输、建筑、农业农村、新基建等领域用能绿电替代。倡导企事业单位办公绿色用能,提高城乡居民终端用能电气化水平,持续提升电能占终端能源消费比重。(责任单位:省能源局、省发展改革委、省工信厅、省交通运输厅、省住建厅、省农业农村厅、省机关事务局、国网甘肃省电力公司)
(十)培育本地优质用电负荷。深入实施“强工业”行动,依托甘肃全国老工业基地基础,发挥兰州石油化工、冶金建材、装备制造,白银铜铅锌有色金属、稀土材料,金昌镍钴及铂族金属,嘉峪关钢铁,天水机械电子,定西有色冶炼及建材等产业优势,招引有色金属、能源化工、装备制造、数据等产业落地,增加用电负荷,提升消纳能力。(责任单位:省商务厅、省工信厅、省发展改革委、省能源局)

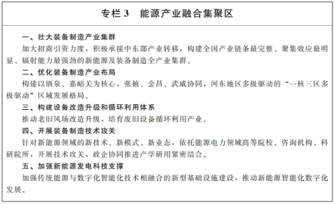
四、着力构建能源产业融合集聚区
(十一)壮大装备制造产业集群。构建风电、光伏、光热装备上下游全产业链,打造氢能、储能装备新的增长点,提升装备制造产业在西北地区的知名度和市场占有率。持续拓展酒泉全国最大陆上风电装备制造基地规模,招引风电装备大兆瓦发电机、变流器等缺失产业,推动风机全产业链本地化自主生产。依托既有光伏产业链,加快开展新型光伏电池及组件、新一代光伏逆变器及系统集成设备科技攻关,构建本地光伏制造全产业链。发挥塔式、线性菲涅尔等光热技术路线国内领先优势,进一步扩大线性菲涅尔光热二次反射镜、高温熔盐真空集热管、吸热器、塔式光热定日镜等设备生产规模。依托矿产资源及新型储能产业基础,做强做精电池材料,做优做大电池制造,拓展后端市场领域,促进产业整体协同发展。(责任单位:省能源局、省工信厅、省科技厅、省商务厅)
(十二)优化装备制造产业布局。坚持全省一盘棋,明确各地新能源装备制造产业发展重点,形成错位发展、各具特色的产业格局。以酒泉、嘉峪关为核心,打造中国西部链条最完整、聚集效应最明显、产能规模最大的风电、光伏、光热装备制造业基地;以酒泉、张掖、金昌、武威为重点,围绕绿氢生产及综合利用、储能装备制造、智能运维等领域延链补链;在兰州、白银、定西、天水等地区,以既有产业为依托,加快新能源装备制造产业布局,培育新能源轻型核心技术产业,形成全省新能源产业发展新增长极。(责任单位:省能源局、省发展改革委、省工信厅)
(十三)构建设备改造升级和循环利用体系。鼓励单机容量大、技术先进的主流风电机型替代原有小容量风电机组,对衰减严重的老旧光伏电站进行升级改造,提高风光电场利用效率和发电水平。推动新能源新型固废综合利用,鼓励企业布局老旧风电光伏设备、废旧电池回收利用产业,实现废弃物循环再利用。支持开展退役风电机组、光伏组件、动力电池回收再利用等关键共性技术研发和应用。(责任单位:省能源局、省发展改革委、省工信厅、省科技厅、省生态环境厅)
(十四)开展装备制造技术攻关。加快风电、光伏技术迭代,支持大容量风机、高效率光伏组件、输配电设备、长时储能等研发应用,争取国家能源领域首台(套)重大技术装备项目。围绕新能源并网消纳、大型新能源基地、特高压柔性直流输电等,开展科技重大专项和重点研发计划,培育一批具有战略性、引领性、原创性的重大创新成果。组织推动、加快突破一批能源领域瓶颈制约性的重大技术,布局新型电力系统产业链中试平台。(责任单位:省科技厅、省能源局、国网甘肃省电力公司)
(十五)加强新能源发电科技支撑。探索在风电基地和新能源基地建立统一公用信息化平台和高精度功率预测系统,结合物联网、互联网技术,通过气象数据、地面监测数据及传感器数据的融合,提高微观选址和功率预测精度。建设大规模风电场、光伏电站区域大规模远程监控中心,对不同区域风电、光电运行状态及数据进行实时采集、分析,推动风电、光电互补运行和后续项目科学布局,提高风光电集群化远程控制和行业管理水平。(责任单位:省科技厅、省气象局、省能源局、国网甘肃省电力公司)

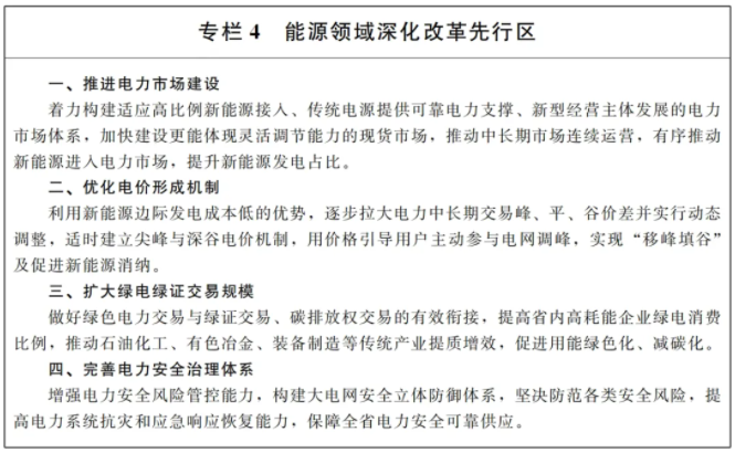
五、聚力搭建能源领域深化改革先行区
(十六)推进电力市场建设。建立健全新能源高占比特征新型电力系统市场机制,构建电能量、容量、辅助服务、绿电绿证等市场体系,尽快融入全国统一电力市场,积极推动新能源有序参与电力市场交易。健全分布式发电市场化交易机制,鼓励分布式光伏、分散式风电主体与周边用户市场化交易。鼓励电力领域经营主体创新发展,探索开展“虚拟电厂”、智能微电网等资源聚合类经营主体参与电力市场,完善微电网、增量配电网与大电网交易结算、运行调度等机制。(责任单位:省能源局、省发展改革委、国网甘肃省电力公司、甘肃电力交易中心)
(十七)优化电价形成机制。持续完善峰谷电价机制,由市场引导形成电力中长期交易分时段价格,试点探索按照资源区域划分、考虑环境溢价的两部制风电、光伏发电电价。研究完善调峰电源、应急备用电源、储能电站试点和光热项目共同参与的容量市场机制。优化中长期市场与现货市场的价格衔接机制,充分发挥价格政策关键引导作用,提升系统整体效益,推动市场主体公平承担电力系统运行成本和社会责任。适时优化居民阶梯电价制度,促进电力资源优化配置,降低社会用电成本。(责任单位:省发展改革委、省能源局、国网甘肃省电力公司、甘肃电力交易中心)
(十八)扩大绿电绿证交易规模。推动健全绿电消费追溯、认证、公示制度。鼓励受“碳关税”影响的进出口贸易企业开展高比例新能源电力交易。做好可再生能源绿色电力证书全覆盖工作,完善绿证能耗扣减统计制度,推动绿证纳入碳排放核算体系。支持各类企业、机关和事业单位等购买绿证、使用绿电,不断提升全省绿电绿证交易规模。(责任单位:省发展改革委、省能源局、省机关事务局、国网甘肃省电力公司、甘肃电力交易中心)
(十九)完善电力安全治理体系。按照电力安全治理体系和治理能力现代化要求,加强部门协同,探索完善联合执法、联合检查等工作机制,落实电力安全责任,构建上下联动、协同配合的电力安全治理体系,保障电力系统安全稳定运行和电力可靠供应。(责任单位:省能源局、甘肃能源监管办、国网甘肃省电力公司)

六、积极创建能源多边合作试验区
(二十)推进“一带一路”能源合作。积极融入西部陆海新通道建设,依托我省国际陆港、空港、铁路口岸和海关特殊监管区域等开放平台,加大新能源及新能源装备制造业向西出口力度。以中亚国家发展可再生能源为契机,依托我省沙漠、戈壁、荒漠新能源基地建设,发挥风电、光伏产业先发优势,鼓励企业“走出去”,开展境外绿色投资、绿色建设、绿色运营,拓展国际市场,推动新能源技术和装备输出,积极参与全球能源生产和消费革命。(责任单位:省商务厅、省发展改革委、省能源局、兰州海关)
(二十一)承接中东部产业转移。发挥我省资源禀赋独特、工业体系完整的优势,抢抓国家产业转移等战略机遇,积极争取建设产业转移承接平台,招引中东部地区冶金、制氢、硅料生产等现代高载能产业落地,引进高科技含量、高附加值产业,进一步深化东西部协作。(责任单位:省工信厅、省发展改革委、省商务厅、省能源局)
(二十二)促进省际间协同互济发展。加强西北五省电网互联,协调各省区备用容量,整合备用资源,积极开展余缺互济商谈。与其他省份、国家智库能源领域开展合作交流,推进新能源关键技术攻关、重要政策研究、人才交流培养、重大基地实施等工作,形成政府引导、企业推动、民间促进的新能源建设和合作新机制。(责任单位:省科技厅、省发展改革委、省能源局、甘肃能源监管办)

七、加强组织实施
(二十三)加强统筹指导。进一步建立健全跨区域跨部门协同机制,及时研究解决体制机制创新、政策措施细化和重大项目建设等方面的问题,精准指导、高效推动基地建设。
(二十四)强化政策支持。强化土地要素保障,做好新能源及新能源装备制造基地建设与国土空间规划的衔接,保障重大能源项目实施用地。多渠道筹措资金,加大水电气路等基础设施、安全应急保障能力建设资金投入。落实财税、价格、资源、生态环境等支持政策,引导金融机构建立新能源及新能源装备制造项目融资绿色通道。
(二十五)加强宣传引导。牢牢把握正确舆论导向,及时宣传报道我省新能源产业工作成效、经验做法和亮点特色,不断增强宣传吸引力、感染力和影响力。积极开展政策宣传,指导用好进口税收优惠政策,降低新能源先进技术设备和关键零部件等进出口成本。
(二十六)开展监测评估。强化新能源及新能源装备制造基地建设情况跟踪监测、总结评估,健全项目实施全流程精细化工作保障和服务机制,完善项目全生命周期管理制度。结合国家政策导向和相关产业发展情况,对相关指标和任务举措适时进行滚动调整。
来源:甘肃省人民政府